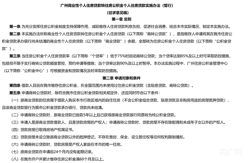
央广网广州7月3日消息(记者郑少纯)7月2日,广州住房公积金管理中心(以下简称“广州公积金中心”)就《广州商业性个人住房贷款转住房公积金个人住房贷款实施办法(暂行)》(征求意见稿)(以下简称《征求意见稿》)向社会公开征求意见,征求意见时间从7月2日至7月11日。
据《征求意见稿》,当住房公积金个人住房贷款率低于75%时启动商转公贷款。



《广州商业性个人住房贷款转住房公积金个人住房贷款实施办法(暂行)》(征求意见稿)(央广网发 图片来自广州公积金中心官网)
什么情况下可以申请商转公贷款?
申请商转公贷款时,除符合广州市住房公积金贷款相关规定外,还应同时符合以下条件:
(一)原商业贷款的住房属于借款人购买本市行政区域内的自住住房(不含公积金组合贷款、贴息贷款及非购房用途的房屋抵押贷款),且该商业贷款银行为广州市公积金贷款承办银行,贷款尚未结清。
(二)申请商转公贷款时,原商业贷款已放款5年以上且已获得原商业贷款银行同意转为纯公积金贷款。
(三)申请人是原商业贷款借款人,且是贷款房屋的产权人;申请商转公贷款时,贷款房屋不存在除配偶和未成年子女以外的产权人。
(四)贷款房屋已取得房地产权属证书。
(五)贷款房屋未设立除原商业贷款以外的抵押登记,不存在查封、保全、设立居住权等任何权利限制情形。
(六)申请商转公贷款时,贷款房屋是产权人家庭在本市的唯一住房。
(七)原商业贷款在申请前24个月内没有逾期记录。
(八)在广州市开户并累计缴存住房公积金满60个月及以上。